
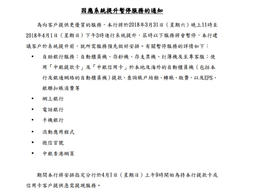
今日多間本地傳媒報道,中銀香港將於 3 月 31 日晚上 11 時至 4 月 1 日下午 3 時進行系統提升,屆時相關電子及自助銀行等服務將會暫停,為此中銀香港建議客戶按需要而預先辦理提款、轉賬、繳費等交易。關於這次系統更新,有網上傳聞提到更新目的是為了整合連接中國大陸、以至全世界的中銀系統,而過往中銀香港多次演練都有出錯情況,因此提醒巿民要在系統轉換前,儲存帳戶結餘記錄。雖然中銀香港發言人回應稱:「就是次系統提升已做好充分準備及測試等工作,確保順利完成,重申有關系統提升不會影響客戶在中銀的帳戶紀錄,請客戶放心。」不過一眾網民就表示擔憂,甚至有人留言:「轉走啲錢好過」。
【精選消息】傳樂視體育已通知員工結業!nowTV 拒評接手英超製作
【精選消息】內地水貨客買 Supreme 限量版被拒!惱羞成怒圍毆日本保安
雖然有網民派膠地道:「4 月 1 日是愚人節」認為中銀香港系統更新的真確性存疑,之不過,不少網民當看到中銀香港 4 月 1 日系統更新的報道後,就覺得應要快快「轉走啲錢」、「轉渣打 citi 啦」,原因是懷疑「資料會唔會交換」,擔心過了 4 月 1 日後,戶口金錢可能無故被消失,「支爆要抽晒你地啲錢」。
通告指,中銀香港屆時會安排指定分行於 4 月 1 日上午 9 時起,為持提款卡或信用卡客戶提供應急服務。如果大家真擔心系統更新期間,帳戶內容會受到影響的話,不妨當日到指定分行進行查詢處理。
精選網民留言:
「更新功能方唔方便轉賬走資數先......」
「國有化」
「捉中國黑錢戶」
「轉渣打 citi 啦」
「資料會唔會交換」
「支爆要抽晒你地啲錢」
「共享資產資訊,大陸有資產的公屋向左走向右走有難了」
「轉走啲錢好過」
「唔用支那户口」
「支那版 mr robot」




